永利集团
走进我们
走进我们
公司文化
永利集团蓝图
永利集团团队
永利集团基金
孝老基金
爱心基金
永利集团先锋
每月岗位之星
年度十大尖兵
永利集团资质
永利集团手艺
永利集团印记
永利集团作品
工程案例
营销网络
新闻动态
公司动态
行业资讯
产品研发
钢结构产品
农业粮库
牧业厂房
工业厂房
箱式组合移动衡宇
加工制造
装配式钢结构修建四概略系
主体结构
装配式复合墙系一切
装配式楼板系统
保温装饰一体化板
七大钢构质料
屋面板系列
岩棉苯板夹芯板系列
轻钢系列
苯板系列
c、z型钢系列
横移立体车库系列
党建专栏
党建事情理念
党建新闻
联系永利集团
联系永利集团
人才招聘
在线留言
走进我们
永利集团作品
新闻动态
产品研发
党建专栏
联系永利集团
公司动态
行业资讯
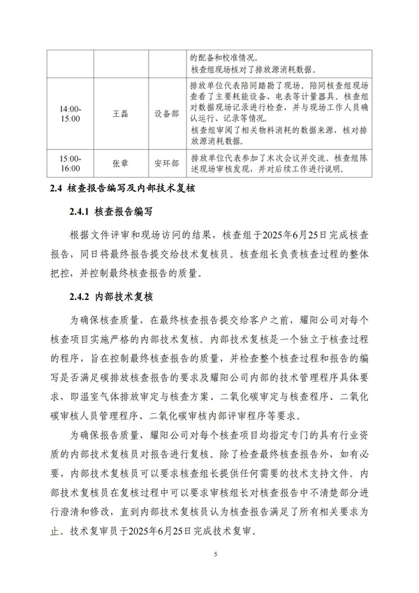
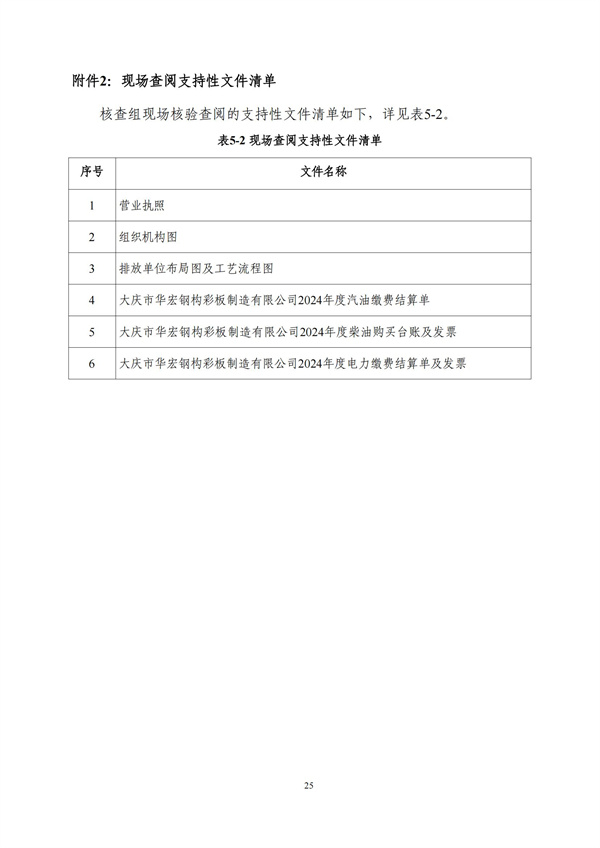
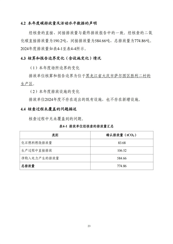
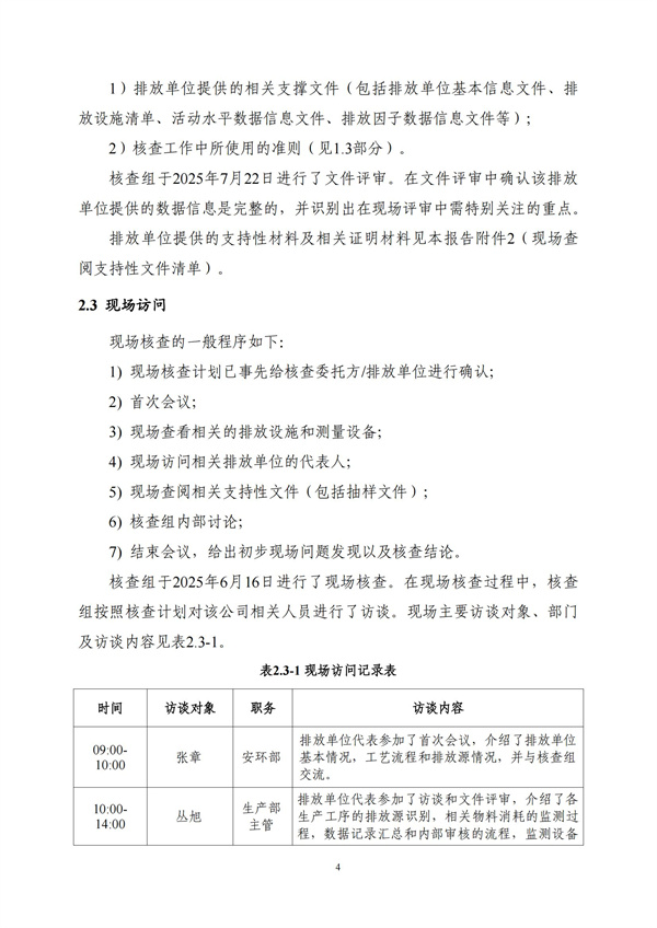
温室核查报告和碳足迹报告
上一篇:
没有了
下一篇:
《温柔且坚定 美在匠心处》永利集团钢构致敬女神节*美的你
0459-5807111 / 400-0459-111
总部地点:萨尔图区胜利村站南50米东侧
钢构基地地点:萨尔图区南一起工业园
【网站地图】
【sitemap】